Willkommen zurück zu Teil 2 des spannenden Falls!
Wir befanden uns bei einer tracheotomierten Patientin mit massiver Atemnot, zuletzt stellte das Team fest, dass die Trachealkanüle disloziert und die Halsöffnung kollabiert war. (wer Teil 1 verpasst hat, findet ihn hier)
Und so ging es dann am Einsatzort weiter…
Das Team entscheidet sich schnell für einen Intubationsversuch über den ehemaligen Kanülenschacht. Doch auch mit intensivsten Bemühungen kann der Tubus nicht etabliert werden. Dem Gesicht der Patientin ist während dieser Rettungsversuche sehr deutlich Angst und Schmerz zu entnehmen. Bei zunehmender Unruhe entscheidet sich der Notarzt zur intravenösen Gabe von 4 mg Midazolam. Entgegen der Erwartungen wird die Dame jetzt jedoch nur noch erregter und in diesem Zuge auch zyanotischer.
Der NEF-Fahrer hat unterdessen ein Nasenspekulum aus seiner Zusatztasche gekramt. Tatsächlich kann mit Hilfe dieses Utensils die Öffnung aufgespreizt und der Tubus nach etwa einer halben Minute platziert werden. Der Cuff wird geblockt und eine Nasenbrille mit hohem Sauerstoff-Flow vor der Tubusöffnung befestigt. Erleichterung kann sich indes noch keine breit machen; die Patientin ringt begreiflicherweise noch immer um Luft. Da sich die O2-Reserven nun langsam dem Ende zuneigen, wird der Azubi zum Fahrzeug geschickt, um eine neue Sauerstoffflasche zu holen und anschließend den Transport durch den Garten vorzubereiten. Der NEF-Fahrer kümmert sich um die telefonische Voranmeldung in der HNO-Abteilung des nahegelegenen Maximalversorgers, in dem die Patientin bereits bekannt ist.
Es dauert ca. 15 Minuten bis sich der Zustand der Patientin einigermaßen stabilisiert und sie sich adäquat oxygenieren lässt. Mühsam klettert der SpO2-Wert auf 92%. Der Tubus wird mit zwei unausgerollten Mullbinden an der Basis verstärkt und mit Pflasterband fixiert; die Patientin wird indes sukzessiv ruhiger.
Währenddessen versucht der Notarzt erneut die Umstände der Tracheotomie zu beleuchten. Es stellt sich heraus, dass dem 80-jährigen Ehemann zuvor das Wort Laryngektomie lediglich suggestiv in den Mund gelegt wurde, während sein Sohn versuchte die Pflegekraft zu erreichen. Es hätte zwar invasive Maßnahmen gegeben, doch Mundraum und Luftröhre wären noch miteinander verbunden. Die Anlageart des Atemwegersatzes sei wohl leidiges Dauerthema. Die Patientin habe diese Tracheotomie in der Anfangsphase ihrer Krebstherapie erhalten. Doch diese und die anschließende Rehabilitation verliefen nicht wie gewünscht. Es sollte ein chirurgischer Zugang geschaffen werden, was die Patientin jedoch vehement verweigerte: Sie wolle das nicht und ihre Angehörigen sollen das endlich akzeptieren. Ihr Wille und ihre Entscheidungsmacht seien immerhin das Letzte, was ihr im Leben noch an Unabhängigkeit geblieben sei. Streit gebe es daher nicht nur regelmäßig mit ihrem Sohn, sondern auch mit ihrem behandelnden HNO Arzt und der Dialyse Praxis. Seit dieser Entscheidung seien sie auf die Fachpflege angewiesen; der Sohn komme immer nur Sonntags von weiter her. Bisher sei ja auch immer alles gut gegangen.
Die Patientin wird jetzt schonend umgelagert und wie geplant zum Fahrzeug verbracht. Der Transport mit Sonder- und Wegerechten verläuft komplikationslos; der Patientenzustand hält sich wie beschrieben. Nach einer Fahrzeit von gut 7 Minuten, erreicht das mitgenommene Team die Rettungswagenzufahrt der besagten Klinik.
In der Klinik…
Der kopfschüttelnde Arzt der HNO-Abteilung entscheidet, dass die Patientin direkt eine neue Trachealkanüle bekommen solI.
Das Vorhaben stellt sich jedoch auch hier, mit entsprechendem Equipment, als sehr problematisch heraus. Es dauert eine weitere halbe Stunde bis die Situation endgültig entschärft ist.
Anschließend wird die Patientin zur Abklärung einer möglichen hydropischen Dekompensation (Flüssigkeitsüberladung) und potentiellen hypoxischen Folgeschäden in die Notaufnahme des Hauses gebracht.
(Über den weiteren innerklinischen Verlauf ist leider nichts bekannt.)
Zum Abschluss wieder ein paar Gedanken-anregende Fragen:
- Wie wärst du bzgl. einer (Analgo-)Sedierung und der Oxygenierung verfahren?
- In welche Fallen hättest auch du in diesem Einsatz möglicherweise tappen können?
- Was nimmst du aus diesem Einsatzbericht mit?
Lasst uns gerne an euren Gedanken – insbesondere zur ersten Frage – noch einmal teilhaben!
In diesem Einsatz kamen also einige Punkte sehr ungünstig zusammen:
Schwierige häusliche Pflegesituation, einzige mit der Thematik vertraute Person nicht zu erreichen, medizinische Unterlagen nicht zur Hand, die Kommunikations-Panne durch voreilige suggestive Annahmen, stressbedingte Fixierung auf Halsöffnung ohne eigenständige Überprüfung der oberen Atemwege, eine Dialysepatientin in ihrem ‘langen Intervall’, eine sture Patientenhaltung bzgl. medizinisch indizierter Maßnahmen und im Mittelpunkt natürlich die massive Atemnot bei Tracheotomie.
Aber jetzt zum Material:
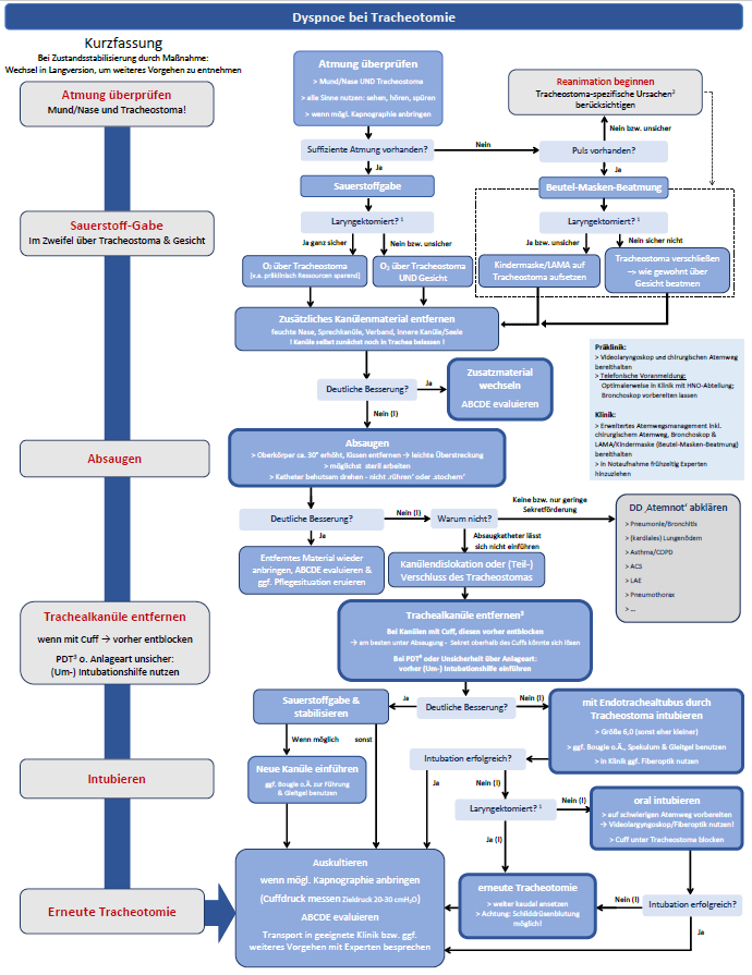
Notfallmanagement bei tracheotomierten Patient:innen
Da es im deutschsprachigen Raum in dieser Hinsicht aktuell etwas knapp aussieht, habe ich mich mal dran gemacht und die relevantesten Punkte zum Vorgehen in einem Flowchart zusammengestellt.
Wie so einige Flowcharts könnte es auf den ersten Blick etwas erschlagend wirken, wenn man sich dann aber ein wenig damit beschäftigt hat, reichen die Überschriften bzw. die Kurzfassung am linken Seitenrand zur Orientierung.

Feedback und Verbesserungsvorschläge sind natürlich immer willkommen!
Grundlage boten vor allem die Notfallalgorithmen des UK National Tracheostomy Safety Projects, die ja bereits in unserer Fallbesprechung Erwähnung fanden.
Einmal zu Notfällen bei tracheotomierten Patient:innen ohne Laryngektomie
und einmal zu Notfällen bei Tracheostoma-Patient:innen mit Laryngektomie
(Mit ihnen haben sich auch die Pinup-Docs in einer ihrer genialen Folgen beschäftigt.)
Sonst ist inzwischen (Septemper 2020) in den hauseignen Filmstudios auch ein Video inkl. Shownotes zum Umgang mit Trachealkanülen entstanden – reinschauen lohnt sich!
Unterstützung von Tracheostoma-Patient:innen und deren Angehörigen
Als Notfallmediziner, v.a. im präklinischen Setting, können wir keine große und schon gar keine langfristige Beratungsrolle einnehmen. Ein Bewusstsein dafür, dass es jedoch diesbezüglich Anlaufstellen gibt, kann aber helfen. Denn wir kommen bekanntlich oft genau dann ins Spiel, wenn eine solche Unterstützung vonnöten wäre. Hier also die entsprechenden Seiten von folgenden Gesellschaften:
- Bundesverband der Kehlkopfoperierten e. V.
- Deutsche Krebsgesellschaft e. V.
- Deutsche Gesellschaft für Muskelkranke e. V.
- Forum für Eltern mit tracheotomierten Kindern
- Deutsche Interdisziplinäre Gesellschaft für Außerklinische Beatmung e.V.
Ambulante Versorgung bei Tracheotomie
An dieser Stelle ein kurzes Positionspapier der Deutschen Interdisziplinären Gesellschaft für Ausserklinische Beatmung (DIGAB e.V.) und dem Bund der Pneumologen (BdP) ‘zur aufwendigen ambulanten Versorgung tracheotomierter Patienten mit und ohne Beatmung nach Langzeit-Intensivtherapie’.
Das dreiseitige Schreiben gibt einen interessanten Einblick in die Entwicklung, die aktuelle Lage und die Ursachen.
Dialyse-Patient:innen
Hier der kurze Verweis auf den Artikel und die zwei passenden Videos der sympathischen Nerdfallmedizin-Schöpfer.
(Herzinsuffizienz und) Lungenödem
Auch in diesem Fall lohnt sich nochmal ein Blick in die Artikel- & Videoreihe von Martin und Philipp (Part 1, 2, 3)
S3-Leitlinie Larynxkarzinom
Falls sich jemand tiefer in diese Thematik und mögliche Hintergründe des Falls einfuchsen möchte, wäre hier die oben genannte Leitlinie zu finden. Federführend war in diesem Fall die Deutsche Gesellschaft für Hals-Nasen-Ohren-Heilkunde, Kopf- und Hals-Chirurgie e. V.
Hier ging es ursprünglich zur Telegram-Diskussionsgruppe…
…das Format wurde jedoch im Herbst 2023 aus Kapazitätsgründen eingestellt. An dieser Stelle sei aber nochmal ein dickes Danke an alle Mitdiskutierenden ausgesprochen: Das ganze Format lebte schlussendlich
nur durch Euch – vielen Dank also,
für eure stets wertvollen, kollegialen Beiträge.
Es war uns ein Fest 🥳
Es bestehen keine Interessenkonflikte.

Herzlichen Dank für diesen Fall und insbesondere das sehr detailliert ausgearbeitete, hervorragende Flowchart!
Kleine Ergänzung zur Entfernung der Trachealkanüle: Als rudimentäre Umintubationshilfe eignen sich ggf. auch möglichst große, starre Absaugkatheter.
Hallo Jannick,
Vielen Dank für die nette Rückmeldung!
Und das ist ein spitzen Tipp für die Praxis draußen, mal schauen wie ich den bei Gelegenheit noch untergebracht kriege 😉