
Update 2023: Kompakte Informationen zur Reanimation, Checklisten, Tipps, ständig aktualisierte Quellen und vieles mehr gibt es jetzt kostenlos auf notfallguru.de!
Das European Resuscitation Council (ERC) hat die neuen ERC Guidelines 2021 für Reanimation veröffentlicht: Download (Executive Summary hier; deutsche Fassung des GCR HIER (deutsche „Kompaktfassung“ mit >200 Seiten hier).
Nach einer ersten Phase mit „Drafts“, die zu öffentlichem Kommentar aufgerufen hatten, sind nun die finalen Leitlinien kostenlos online zugänglich. (Die American Heart Association hat bereits im Vorjahr neue Leitlinien veröffentlicht – zur Zusammenfassung der AHA-Guidelines geht es hier).
Hier ein Überblick über die wichtigsten Änderungen 2021 (und die wichtigsten Punkte, die gleich geblieben sind), hier fokussiert auf klinisch-praktische Aspekte:
Kurzzusammenfassung der aus unserer Sicht wichtigsten Änderungen:
Erwachsene:
- Gleichwertigkeit von Amiodaron und Lidocain bei VT/VF (CPR)
- iv-Zugang gegenüber io-Zugang bevorzugt
- Abschwächung der Rolle von Ultraschall – „nur für Erfahrene“ (wegen potentiellen Pausen), max. 5 Sekunden!
- leicht modifizierter Tachykardie-Algorithmus (Update: die initialen Änderungen wurden nach Veröffentlichung etwas abgeschwächt)
- Modifizierter Algorithmus für traumatischen Arrest (inkl. Gerinnungstherapie)
- Angepasster Algorithmus für Hyperkaliämie
Kinder:
- Angepasste Beatmungsfrequenz (früher 10/min) nach Alter
- Kinder-Algorithmus (15:2) gilt für alle Kinder, die den Kreißsaal verlassen haben (von wenigen Stunden Alter bis zu Pubertät)
Generell: Transportziel bei OHCA (prähospitalem Arrest) sollte ein Klinikum mit Erfahrung und 24h (!) Verfügbarkeit von (hochqualifizierter) Intensivmedizin inkl. Temperaturmanagement, Herzkatheter und Neuro-Diagnostik (CT) sein = Cardiac Arrest Center (bzw. Maximalversorger).
Es folgen in etwas mehr Detail die wichtigsten Änderungen und Kommentare:
Reanimation bei Erwachsenen (Advanced Life Support – ALS)

Medikation und Zugänge
Amiodaron und Lidocain sind gleichwertig bei VT/VF
– Nach dem dritten Schock: Amiodaron 300mg ODER Lidocain 100mg iv./io.
– Nach dem fünften Schock: Je Amiodaron 150mg ODER Lidocain 50mg iv./io.
Primär intravenöser Zugang (schwache Evidenz für schlechteres Outcome bei Medikamentengabe über io.-Zugänge). Falls i.v. nicht (rasch) möglich: Intraossärer Zugang.
Empfehlung für Adrenalin bei Reanimation verstärkt (zeitliche Empfehlung unverändert):
- Bei nicht-schockbarem Rhythmus (PEA, Asystolie): So schnell wie möglich 1mg, dann alle 4 Minuten
- Bei schockbaren Rhythmen (VT/VF): Adrenalin 1mg nach drittem Schock, dann alle 4 Minuten
- Sonderfall: Beobachteter Arrest am Monitor, Defi bereit oder sofort (!) verfügbar: Bis zu 3 Schocks sofort applizieren vor Herzdruckmassage, nach jedem Schock kurz prüfen ob „neuer Rhythmus“ oder ROSC (diese max. 3 Schocks gelten dann in der Zählung bis zur Gabe von Adrenalin als „ein Schock“).
Keine routinemäßige Gabe von Thrombolyse – nur bei Einzelfällen (hochgrad. V.a. Lungenembolie). Wenn Thrombolyse, danach zumindest 60-90 Minuten (!) Fortsetzung der Reanimation.
Keine routinemäßige Gabe von „großen“ Volumina an Flüssigkeit wenn Genese des Arrests nicht klar Hypovolämie ist. (Empfehlung unverändert, nochmal betont)
Defibrillation
Verkürzung der „Wartezeit“ bis der Defi geladen ist: Auch eine Pause von 5-10 Sekunden reduziert die Chance für einen erfolgreichen Schock! Entweder (primär empfohlen): Rhythmuscheck -> defibrillierbarer Rhythmus -> Weiterdrücken bis Defibrillator geladen ist -> Schock (mit möglichst kurzer Pause).
Alternativ erwähnt wird „Precharging„: Es kann der Defibrillator bereits während der Kompression geladen werden und ist dann gleich beim Rhythmuscheck verfügbar (hierzu keine ausreichende Evidenz; Kommentar: Für trainierte Teams eine potentiell gute Möglichkeit, Sicherheitsaspekte unbedingt beachten/trainieren!)
Nur noch Nutzung von Defi-Pads (Klebeelektroden) empfohlen / erwähnt.
Positionierung der Defis-Patches unverändert; genauer formuliert:
Anterolateral (Sternal-Apikal) = „Standardposition“:
– Rechter Patch RECHTS vom Sternum, unter der Clavikula („rechts oben“)
– Linker Patch ungefähr auf Höhe der V6-Elektrode, möglichst weit lateral („unterhalb der Achselhöhle“) und nicht auf Brustgewebe.
Andere mögliche Positionen sind u.a. AP (anterior auf Höhe der Herzspitze, posterior hinter dem Herz und unterhalb der Skapula), bi-axillär (beidseits unterhalb der Achselhöhle)
Bei implantiertem Defibrillator / Schrittmacher mind. 8cm Abstand von Implantat, ggf. alternative Position (s.o.) wählen.
AP-Position könnte für Kardioversion von Vorhoftachykardien effektiver sein, empfohlen werden sowohl AP als auch die anterolaterale „Standardposition“.
Weiterhin keine Empfehlung für „Hands-On“ Defibrillation.
Weiterhin gilt: Rhythmuscheck sobald Defibrillator einsatzbereit ist, dann alle 2 Minuten. Dann bei defibrillierbarem Rhythmus ein Schock, keine Pause – sofort Fortsetzen der Herzdruckmassage.
NUR bei am Monitor beobachtetem Arrest mit VT/VF kann – falls sofort (!) verfügbar eine Drei-Schock-Strategie (initial bis zu 3 rasch aufeinander folgende Schocks) gewählt werden.
Energiewahl und -empfehlung unverändert (mind. 150J initial, dann erhöhte Stromstärke). In der Evidenz zeichnet sich ein leichter Trend zu „niedrigeren“ Startschocks (150J biphasisch) ab, dann jeweils eskalierende Stromstärken bei jedem Schock.
Persistierendes Kammerflimmern: Keine Empfehlung für „Dual-Schock“ (= Nutzung von zwei Defibrillatoren). Unbedingt Defi-Patch-Position prüfen, ggf. Änderung der Position (z.B. von Sternal-Apikal zu Anterior-Posterior).
Atemwegsmanagement
Keine klaren Aussagen für einen klaren Atemwegs-Algorithmus. Diskussion der Vor- und Nachteile der jeweiligen Atemwege (Masken-Beutel, SGA, Intubation). Vermutlich ist die initiale Beatmung nicht dramatisch wichtig für Outcome. Für erfahrene Teams („hohe Intubations-Erfolgrate“ können entweder ein supraglottischer Atemweg oder Intubation gewählt werden. Unerfahrene Teams („niedrige Intubations-Erfolgsrate“) sollten einen supraglottischen Atemweg nutzen. (Leider) keine klare Empfehlung zu Videolaryngoskopie.
(Kommentar: Abseits erfahrer High-Performance-Teams in Schockräumen oder trainierten Teams z.B. auf Luftrettungsmitteln die durchaus eine sofortige Intubation schaffen scheint folgendes Vorgehen pragmatisch / sinnvoll: Initial SGA, dann bei ROSC Intubation. Bei prolongierter CPR, Asphyxie und insbesondere bei Nutzung von mechanischen CPR-Devices (mCPR) wenn möglich endotracheale Intubation und immer wenn verfügbar Nutzung eines Videolaryngoskops, IMMER Kapnografie)
Sobald Endotrachealtubus oder supraglottischer Atemweg (SGA) eingelegt wurde, sollte die Herzdruckmassage durchgehend durchgeführt werden (10x Beatmung pro Minute). Bei SGA sollte auf Leckage geachten werden und ggf. auf 30:2 deeskaliert werden.
(Kommentar: Gerade bei SGA und durchgehender Kompression ist eine kontinuierliche, engmaschige Kontrolle der Tidalvolumina nötig – vor allem in der Kombination „Larnyxtubus + mechanische Thoraxkompression“ wenn Zweifel an der adäquaten Ventilation bestehen, gerade hier ggf. eher 30:2 erwägen bzw. engmaschig überwachen.)
Durchgehende Kapnografie empfohlen zur Lagekontrolle des Atemwegs und auch zur Qualitätskontrolle der Reanimation und Detektion eines plötzlichen ROSCs. etCO2-Trend („steigend im Verlauf bei potentiellem ROSC“, „fallend bei nicht erfolgreicher Reanimation“) könnte hilfreicher sein als einzelne Zahlen, fallende etCO2-Werte können auch Ermüdung der Helfer anzeigen. Rasches Ansteigen kann ROSC andeuten (meist einige Minuten! vor tastbarem Puls).
etCO2 <10mmHg nach 20 Minuten CPR (bei intubierten Pat.) ist assoziiert mit schlechtem Outcome.
Ultraschall
Generell abgeschwächt, da Sorge/schwache Evidenz, dass durch Ultraschall-Nutzung verlängerte / mehr Pausen entstehen = schlechteres Outcome.
Empfehlung „nur“ für Suche nach reversiblen Ursachen und bei entsprechender Erfahrung. Ultraschall-Dauer sollte <5 Sekunden sein (laut Anwender-Manual).
(Kommentar: Daher Ultraschall-Nutzung im Team vorab trainieren und zeitlich klar einschränken)
Keine routinemäßige Nutzung von Ultraschall für Prognosestellung / Abbruch der Reanimation (keine ausreichende Evidenz)
Vorsicht bei Interpretation von dilatiertem rechten Ventrikel (eine rechtsventrikuläre Dilatation entsteht rasch im Rahmen eines Kreislaufstillstandes und zeigt sich auch ohne (!) Lungenembolie häufig.
(Kommentar: Hilfreich kann ein kurzer Blick auf die Femoralvenen sein: Falls hier eine Thrombose zu sehen ist, kann von einer LAE ausgegangen werden).
eCPR / ECLS
E-CPR erwägen bei speziellen Reanimations-Szenarien um therapeutische Interventionen durchzuführen (z.B. PCI bei Myokardinfarkt, Thrombektomie bei massiver Lungenembolie, Erwärmung bei Hypothermie)
Beendigung der Reanimation
Es gibt nun keine klaren TOR „Termination of Resuscitation“ (Abbruch der Reanimation) – Empfehlungen mehr, basierend auf der 2020 Empfehlung von ILCOR. Klar: Keine Reanimation wenn dies nicht den Wünschen des/der Patient:in enspricht, bei sicheren Todeszeichen oder nicht dem Leben vereinbarer Verletzung oder bei Gefahr für Helfende.
Bei persistierender Asystolie über 20 Minuten trotz ALS und fehlendem reversiblen Faktor oder bei unbeobachtetem Stillstand mit initial-nicht schockbarem Rhythmus und schwerer Co-Morbidität / zuvor bereits deutlich eingeschränkter Lebensqualität kann ein Abbruch erwogen werden.
Klar wird festgehalten, dass folgende Punkte keinesfalls allein (!) für den Abbruch einer Reanimation genutzt werden sollten: Pupillengröße/reaktivität, CPR-Dauer, etCO2, Komorbiditäten, Suizidversuch.
Peri-Arrest-Rhythmen – Tachykardie
Neuer Tachykardie-Algorithmus:
(Achtung: Der initial publizierte Algorithmus mit doch deutlichen – aus unserer Sicht auch etwas verwirrenden – Änderungen wurde zurückgezogen und aktualisiert.)

- 1.) Ist Pat. „lebensbedroht“? (Schock, Synkope, Myokardischämie, schwere akute Herzinsuffizienz) (in alter Leitlinie: „Instabilitätskriterien“)
- 2.) 4 neue Kategorien
- 3a.) Breit/unregelmäßig:
- Vorhofflimmern mit Schenkelblock (wie schmal/unregelmäßig behandeln) oder polymorphe VT (bei V.a. Torsade: 2g Magnesiumsulfat über 10min)
- 3b Breit/regelmäßig:
- VT oder unklarer Rhythmus (Video: VT or not?): Amiodaron 300mg iv. über 10-60min oder Procainamid 10-15mg/kg iv. über 20min
- Bei diagnostizierter SVT mit Schenkelblock/abberanter Leitung: Behandlung wie „schmal/regelmäßig“.
- und wenn Medikamente jeweils nicht helfen: Elektrische Kardioversion (s.u.)
- 3c.) Schmal/regelmäßig:
- Primär vagale Manöver (s.u.), dann Adenosin (6/12/18mg)
- Wenn ineffektiv: Betablocker (oder Verapamil oder Diltiazem)
- und wenn Medikamente jeweils nicht helfen: Elektrische Kardioversion (s.u.)
- 3d.) Schmal / unregelmäßig: A.e. Vorhofflimmern: Frequenzkontrolle mit Betablockern, bei Herzinsuffizienz-Zeichen Digitoxin oder Amiodaron, Antikoagulation bei Dauer >48h)
- 3a.) Breit/unregelmäßig:
Instabil = Elektrische Kardioversion (unverändert)
immer R-getriggert („synchronisiert“), außer nicht möglich (teilweise bei VT); bei Kammerflimmern oder pulsloser VT kein Sync. Bei wachen Pat Analgosedierung.
– Vorhofflimmern: Schock mit maximaler Energie als primär erwähnte Strategie (neu)
– Vorhofflattern / SVT: 70-120J (steigern, wenn nicht erfolgreich)
– Breitkomplextachykardie (mit Puls): 120-150J (steigern, wenn nicht erfolgreich)
(Kommentar: Weiterhin gilt: 120J als „Startdosis“ ist ein relativ guter Kompromiss, je instabiler / breiter der Rhythmus bzw. desto eher Vorhofflimmern, desto eher initial 150J)
Erwähnung des eines angepassten Valsalva-Manöver bei SVT (Kommentar: Hier mehr Informationen zum modifizierten Valsalva-Manöver)
Peri-Arrest-Rhythmen – Bradykardie
Instabil = Pacing (unverändert)
Asystolie: NUR bei P-Wellen-Asystolie Pacing versuchen (unverändert)
Medikamente unverändert: Atropin, falls dieses nicht effektiv: Adrenalin (2-10µg/min) oder Isoprenalin (5µg/min). Kein Atropin bei Herztransplantierten.
Kommentar: In der prähospitalen / initialen Schockraumphase kann Adrenalin auch gut „aus der Hand“ gegeben werden; hierzu 1mg Adrenalin ad 100ml NaCl, dann 1-2ml iv langsam (= etwa 10-20µg)
Spezielle Situationen / Special Circumstances
Traumatischer Arrest: Fokus auf reversible Ursachen mit klarem Hinweis auf die Rolle einer „resuscitative thoracotomy“ (Notfall-Thorakotomie). Hinweis „ein leeres Herz drückt man nicht“.
Vier relevante reversible Ursachen – diese sofort und parallel behandeln:
- Hypoxämie
- Hypovolämie
- Spannungspneumothorax
- Tamponade
Daher sofort Blutstillung (Extremitäten: Tourniquet), Oxygenierung, beidseitige (Mini-Finger-)thorakostomie, Volumengabe (bzw. frühzeitig Massivtransfusion und Gerinnungstherapie) und bei entsprechender Situation/Expertise/Equipment/<15min: Notfallthorakotomie erwägen)

Zahlreiche spezielle Empfehlungen zu besonderen Umständen, u.a. für Herzkatheterlabor, Dialyseeinheit, Zahnärztliche Praxis, während Flugreise, HEMS, Kreuzfahrtschiffe, Sport, Adipositas, Schwangere.
COPD (Verhinderung von Kreislaufstillstand):
– Lebensbedrohliche Hypoxie mit High-Flow-Sauerstoff therapieren (Kommentar: KEINE ANGST VOR SAUERSTOFF wenn Pat. Sauerstoff brauchen!)
– Dann nach SpO2 titrieren: 94-98% bei Asthma, 88-92% bei COPD
– Steroidgabe: Prednisolon 40-50mg oder Hydrocortison 100mg
– Asthma: Magnsium iv erwägen
– keine routinemäßige iv.-Gabe von Theophyllin oder Reproterol
Hyperkaliämie
Angepasster Algorithmus für Hyperkaliämie.
Ziele: Herz schützen, Kalium in die Zellen shiften, Kalium entfernen.

Moderate Hyperkaliämie (K 6,0-6,4 mmol/l):
– Kalium in Zellen shiften: 10 IE kurzwirksames Insulin + 25g Glucose (250ml G10%) über 15-30min (dann 250ml G10% über 5h = 50ml/h falls initial ><126mg/dl / 7mmol/l
– Kalium entfernen: Orale Gabe von Kaliumbinder (z.B. Resonium) nach lokaler Praxis
Schwere Hyperkaliämie (K ≥6,5 mmol/l) ohne EKG-Veränderungen:
– Experten hinzuziehen
– Kalium in Zellen shiften: Insulin/Glucose (siehe oben), dazu Salbutamol 10-20mg inhalativ (Kommentar: Bei „typischem Fertiginhalat“ 1 Amp: 1,25mg auf 2,5ml => mind. 8 Ampullen!)
– Kalium entfernen: Orale Gabe von Kaliumbinder, Dialyse erwägen
Schwere Hyperkaliämie (K ≥6,5 mmol/l) UND typische („toxische“) EKG-Veränderungen:
– Experten hinzuziehen!
– Herz schützen: 10ml Calciumchlorid 10% (oder 30ml Calciumgluconat 10%) über 2-5min iv.
– Kalium in Zellen shiften: Insulin/Glucose (s. oben), dazu Salbutamol (s. oben)
– Kalium entfernen: Orale Gabe von Kaliumbinder (s.o.), Dialyse erwägen
(Kommentar: De facto bei schwerer Hyperkaliämie dringliche Dialyse-Indikation, wenn Patient stabil und sofortiger Dialysebeginn möglich kann „Herz schützen“ ausreichend sein, bei Insulin/Glucose potentieller „Rebound“ nach einigen Stunden möglich -> daher unbedingt VORAB mit Dialyse/Nephrologie absprechen!)
Bei Herzstillstand und Hyperkaliämie:
– Herz schützen: 10ml Calciumchlorid 10% (oder 30ml Calciumgluconat 10%) rasch iv.
– Kalium in Zellen shiften: Insulin (10IE) -Glucose (25g) als jeweils rasch iv., dann Glucose 10% Infusion angepasst an BZ sowie Natrium-Bikarbonat 8,4% 50ml iv.
– Dialyse
– mechanische (mCPR) und/oder extrakorporale (ECLS) Reanimation erwägen
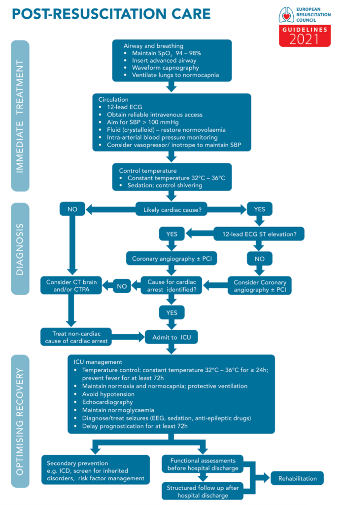
Post Reanimations-Versorgung
Immer nach ROSC (Post ROSC):
- SpO2 94-98%
- Systolischer Blutdruck >100mmHg
- Kapnografie
- 12-Kanal-EKG
- Arterielle Blutdruckmessung
- Frühzeitiges Temperaturmanagement
Diagnostik in der Notaufname nach ROSC:
- Hochwahrscheinlich kardiale Genese + ST-Hebungen: Notfall-Coronarangiografie
- Hochwahrscheinlich kardiale Genese ohne ST-Hebungen (z.B. elektrische Instabilität): Notfall-Coronarangiografie erwägen
(Kommentar: Vor allem beim Hochrisiko-EKG frühzeitig!) - Unwahrscheinlich kardiale Genese: CCT +/- CT-Thorax (Lungenembolie?) erwägen

Reanimation bei Kindern
Kurzzusammenfassung der wichtigsten Änderungen/Diskussionen:
15:2 gilt für alle (!) Kinder, die den Kreissaal verlassen haben (= wenige Stunden alt bis zum Jugendlichen). 3:1 gilt nur für das unmittelbare Geburts-Umfeld, Erwachsenen-Leitlinien können ab einem „erwachsenen Aussehen“ angewandt werden.
Energiewahl bei Defibrillation: 4J/kg (im Unterschied zur AHA, die initial 2J/kg, und erst dann 4J/kg empfehlen)
Bei persistierender VT/VF (≥6 Schocks) Erhöhung bis max. 8J/kg oder 360J
IV.-Zugang primär, aber keine Zeitverschwendung wenn erschwerte Bedingungen / keine Erfolgsaussicht: Frühzeitig intraossärer Zugang.

Beatmung
Beatmungsfrequenz 15:2 bei Masken-Beutel (falls Intubation oder Larynxmaske) angepasst an Alter (neu!):
- <1 Jahr: 25/min
- >1 Jahr-8J: 20/min
- >8 Jahre – 12J: 15/min
- >12Jahre: 10/min
Möglichst optimierte Beutelpositionierung: „Doppel-C-Griff“ (hier ein Beispiel)
Initialbeatmungen nur, wenn ein Beutel direkt vorhanden ist, kein „Abwarten“
Sauerstoff: 100% FiO2 (unverändert, jedoch Diskussion zur Hyperoxygenierung)
Atemwegssicherung
Primär Masken-Beutel-Beatmung, Intubation erst bei ROSC (oder – wenn erfahrene/r Intubateur/in: Bei prolongierter Reanimation oder vor Transport, erfahrenes Team ggf frühzeitiger)
Nutzung von gecufften Tuben empfohlen (u.a. wegen Vermeidung von Fehlern bei Tubenauswahl, verbesserte Genauigkeit der Kapnografie, gesicherte Verabreichung von Tidalvolumina, reduzierte Aspirationsrate, weniger Tubuswechsel nötig, Standardisierung)
Wir sind auf eure Kommentare und Einschätzungen gespannt. Was haben wir übersehen? Wie interpretiert ihr die Änderungen? Der Artikel wird von uns kontinuierlich angepasst und erweitert!

Im Text heißt es, Amiodaron und Lidocain seien gleichwertig. In der ERC-Leitlinie heißt es aber:
Antiarrhythmika
• Geben Sie Erwachsenen mit Kreislaufstillstand, die nach 3 Defibrillationen noch
im VF/pVT sind, 300 mg Amiodaron i.v. (i.o.).
• Geben Sie Erwachsenen mit Kreislaufstillstand, die nach 5 Defibrillationen noch
im VF/pVT sind, zusätzlich 150 mg Amiodaron i.v. (i.o.).
• Als Alternative können Sie 100 mg Lidocain i.v. (i.o.) verwenden, wenn
Amiodaron nicht zur Verfügung steht oder vor Ort die Entscheidung getroffen
wurde, Lidocain statt Amiodaron zu verwenden. Auch Lidocain kann nach
5 Defibrillationsversuchen als 50-mg-Bolus wiederholt werden.
Das heißt für mich, dass Amiodaron an 1. und Lidocain an 2. Stelle steht. Oder hab ich da was überlesen?
Hallo Thomas,
wenn du den Absatz zur Begründung und der Evidenz der Empfehlungen bezüglich der Antiarrhythmika bei ALS bei Erwachsenen liest, steht dort u.a.:
„Aufgrund dieser Datenlage empfiehlt das ILCOR die Anwendung von Amiodaron oder Lidocain bei Erwachsenen mit schockrefraktärem VF/PVT (schwache Empfehlung, geringe Evidenz)“
sowie im unteren Teil:
„Die Empfehlung zugunsten von Amiodaron basierte auf den Stimmen von 21 der 24 nationalen Resuscitation Councils in Europa, die angaben, dass Amiodaron als das Hauptmedikament während der CPR angewendet wird.“
Daraus lässt sich nach unserer Sicht relativ klar ableiten: Nach aktueller Evidenz werden Lidocain und Amiodaron von ILCOR als gleichwertig betrachtet, die Anwendung einer von beider Substanzen ist von ILCOR (und im Verlauf ERC) auf gleichem Level empfohlen. Die primäre Nennung von Amiodaron basiert auf der aktuell häufigeren Nutzung dieser Substanz in den meisten ERC-Ländern.
Wenn du noch tiefer in die Evidenz eintauchen willst, empfehle ich einen Blick in die COSTR-Seiten von ILCOR: https://costr.ilcor.org/document/antiarrhythmic-drugs-for-cardiac-arrest-adults
Bezüglich Vorhofflimmern dürfte ein Fehler passiert sein:
120-150J steht hier im Text jedoch steht im originalen ERC ALS Text:
„For atrial fibrillation:
An initial synchronised shock at maximum defibrillator output
rather than an escalating approach is a reasonable strategy
based on current data.„
Hi Andreas,
vielen Dank für das genaue Durchsehen, du hast völlig recht!
Habe das im Text entsprechend angepasst und korrigiert.
Hallo, kann mir bitte jemand verraten wo genau das 3-Schock-Manöver (also auf welcher Seite ca.) dieses in den Guidlines-Kompakt angeführt ist? LG
Reanimation 2021 Kompakt, Seite 55 oben.
Hier das Zitat aus der offiziellen Publikation der ALS-Guidelines auf Deutsch (Notfall+Rettungsmedizin 4 2021) auf Seite 422.:
„Wenn ein Patient einen beobachteten und nachgewiesenen Kreislaufstillstand hat (z.B. im Katheterlabor oder in einem überwachten Intensivbereich innerhalb oder außerhalb des Krankenhauses) und ein manueller Defibrillator schnell verfügbar ist:
– Stellen Sie den Kreislaufstillstand fest und rufen Sie um Hilfe.
– Ist der anfängliche Herzrhythmus ein VF/VT, geben Sie bis zu drei schnell aufeinanderfolgende Schocks.“
Hi,
ich habe eine Frage zum ALS, wenn nur 2 Personen verfügbar sind. Die erste würde sich ja primär um Herzdruckmassage kümmern, während die zweite Defi-Pads klebt, Rhythmusanalyse macht und evtl. schockt. Hat es eurer Meinung nach danach Priorität, dass Person 2 einen venösen Zugang legt oder den Atemweg mit Larynxtubus/ endotracheal sichert?
Wäre es ansonsten sinnvoll, wenn die „Kopfperson“ vom Kopf aus 30:2 drückt und Masken-beatmet und die andere einen Zugang legt und eine Intubation vorbereitet?
Danke und liebe Grüße
Hallo Helli,
nach Empfehlung des ERC ist im Advanced Life Support zunächst Priorität:
1.) Herzdruckmassage -> Person 1
2.) Defibrillation (Patches etc.) -> Person 2
3.) Atemweg (z.B. supraglottische Atemwegshilfe) -> Person 2, ggf. kann hier ein modernes Notfall-Beatmungsgerät helfen, das 30:2 kann (oder bei gut liegendem SGA kontinuierliche HDM)
4.) Zugang + Medikamente nach Algorithmus.
Ehrlicherweise macht aus meiner Sicht der Aufwand einer primären endotrachealen Intubation (und alle daraus entstehenden Pausen) bei einem 2-Personen-Team nur ein extrem seltenen Ausnahmefällen (z.B. hypoxischer Arrest bei Bolusobstruktion etc.) Sinn – sonst Fokus auf SGA, dann Zugang.
Hi!
Wie sieht es aus, wenn der Patient nach einem ROSC wieder in einen Herzkeislaufstillstand fällt?
– Wird dieser als beobachteter Herzkeislaufstillstand behandelt und mit mit drei initialen Schocks behandelt?
– Wird dieser HKS als „neue/unabhängige“ Reanimation behandelt oder knüft dieser an den vorangegangenen HKS an? Welches Szenario wird angewendet oder empfohlen?
A * Wir würden bei einem Kammerflimmern nach dem dritten erfolglosen Schock erneut Amiodaron und Adrenalin verabreichen.
B* Wir würden die vorangegangenen Schocks mitzählen und verabreichen nur noch die vielleicht ausstehende Dosis Amiodaron und fahren mit der Adrenalingabe fort.
Ich freue mich über eine Rückmeldung!
Das ist tatsächlich etwas differenziert, grundsätzlich – wenn der ROSC nur sehr kurz war – würde ich das als „Teil der vorherigen Reanimation“ sehen.
– Persönlich würde ich bei erneutem KF tatsächlich 3mal defibrillieren, wenn der Defi sofort verfügbar ist (aber ich gehe jetzt von bereits aufgeklebten Patches aus).
– Amiodaron nicht mehr als 450mg – das gilt für die gesamte initiale Reanimation und auch bei intermittierendem ROSC.
Ich hoffe, das hilft dir weiter!
Mir ist der Zeitpunkt der Gabe von 300 mg Amidaron nicht ganz klar bei folgender Situation:
Sonderfall: Beobachteter Arrest am Monitor, Defi bereit oder sofort (!) verfügbar: Bis zu 3 Schocks sofort applizieren vor Herzdruckmassage, nach jedem Schock kurz prüfen ob „neuer Rhythmus“ oder ROSC (diese max. 3 Schocks gelten dann in der Zählung bis zur Gabe von Adrenalin als „ein Schock“).
Amiodaron in diesem Fall zeitgleich mit Adrenalin (nach 3+1+1= insegesamt 5 Schocks)? oder früher, also nach den 3 Schocks die unmittelbar nacheinander bei beobachtetem Kreislauftsillstand gegeben werden?
Viele Grüße
Hi,
das ist natürlich eine sehr spezielle Frage. Hierzu gibt es keinerlei Evidenz – pragmatisch würde ich 3+1+1 vorschlagen, wenn das Kammerflimmern z.B. unter Herzinfarkt auftritt.
Danke für die schöne Zus.fassung!Wo kriege ich das ganze als Büchlein f d Kitteltasche her? Grüsse!
Hallo,
vielen Dank! Das German Resuscitation Council bietet ein kompaktes Taschenbuch der neuen Leitlinien auf seiner Website an: https://www.grc-org.de/wissenschaft/leitlinien
Wie ist die Datenlage zur Kühlung ? Zuletzt gab es auch Daten, dass es nicht so wirksam war wie erhofft.
Es gab die neue Studie „TTM2“, die die Wirksamkeit von kritisch hinterfragt (https://www.thebottomline.org.uk/summaries/icm/ttm2/). DasFOAM hat auch einen Artikel dazu auf deutsch: https://dasfoam.org/2021/06/17/kuehlen-ist-uncool/
Moin Moin,
Spitzfindigkeit bei pädiatrischer Rea, die 5 Initialbeatmungen soll jeder machen, der es sich zutraut und wenn eine Beutel-Maske verwendet werden kann(frei zitiert aus GRC). Und man soll tatsächlich erst nach den 5 Beatmungen glaube die weitere Hilfe hinzuziehen.
Ihr habt so schön geschrieben, wenn nicht gleich vorhanden, nicht „Abwarten“. Wenn man also frisch zur Rea hinkommt, hat man in der Regel keinen vollständig ausgepackten mit perfekter Maske zugeschnittene Beutel parat (Ausnahme vorbereitende Szenarien mgl.), Sodass der RD oder ReaTeam doch direkt mit 15:2 beginnen würde,….. Aber in der Situation Kind direkt vor einem das Mund zu Mund oder warum auch immer die vollständige Beutel-Maske nur 5 Initialbeatmungen nötig macht, oder?
Ich habe diese „Abwarten“ Passage nicht gefunden, und bin verwirrt
Grundsätzlich sollte man die 5 Initialbeatmungen machen, eben wenn man den Beatmungsbeutel etc. direkt in der Hand hat. In der Realität hat die Vorgabe „zuerst Initialbeatmungen, dann erst Reanimation“ immer wieder zu Verzögerungen und Unsicherheit geführt. Deshalb wurde (vermutlich) bei den neuen Leitlinien nochmal explizit darauf aufmerksam gemacht, dass wenn nicht sofort Beatmungshübe möglich sind, die CPR begonnen werden soll.
Mund-zu-Mund könnte man machen, aber das wäre weniger O2-Konzentration als Umgebungsluft und in dieser Situation – beim vermuteten hypoxischen Arrest eher eingeschränkt hilfreich. Dann lieber Herzdruckmassage beginnen und raschestmöglich 100% O2 via Maske / Beutel (das gilt jetzt die professionelle Umgebung, z.B. Klinik oder Rettungsdienst).
Hallo zusammen,
was tut man, wenn der initiale Rhythmus bei der Reanimation ein Schrittmacher-EKG ist?
Gleich wie bei PEA – wenn keine Lebenszeichen: Reanimation!
Hi, vorab danke für eure Zusammenfassung:)
Schleifendiuretika zur Kaliumelimination bei vorhandener Spontandiurese werden nicht empfohlen? Resonium ist wirklich nicht praktikabel in dringlichen Fällen…
In den Leitlinien erstaunlicherweise nicht. Ich denke für die akute Notfallsituation bei relevanter Hyperkaliämie ist es mit Furosemid wie mit Resonium (oder z.B. VitaminK bei Phenprocoumon-Überdosierung) – kann im Verlauf helfen (je nach Situation), aber rettet im Notfall nicht.
Danke auch für den guten Punkt zu „vorhandene Spontandiurese“, das sollte man nicht übersehen! 🙂
Hey, vielen Dank für die Zusammenfassung. Mich irritiert jedoch der neue Tachykardie-Algorithmus. Soll man sich wirklich bei einer wahrscheinlichen VT (kardial vorerkrankt etc.) die Zeit nehmen, Vagus Manöver vorzunehmen, sich beim Adenosin hochtitrieren um dann irgendwann mal bei Erfolglosigkeit zum Amiodaron zu greifen? Meines Wissens nach dürfte doch Adenosin keine Wirkung bei VTs haben. Kennt ihr die Begründung für die neue Empfehlung? Ich hab leider keine ausfindig machen können. Danke!
Ich bin auch etwas skeptisch ob des neuen Algorithmus. Vermutlich (reine Spekulation!) ging es darum, dass viele stabile Breitkomplextachykardien im Endeffekt supraventrikuläre Tachykardien mit Block sind – und man bei diesen eine reflexartige Amio-Gabe vermeiden wollte.
Ehrlicherweise finde ich den neuen Algorithmus persönlich deutlich verwirrender als zuvor…
Oder es hat auch diagnostische Aspekte. Wenn man die Tachykardie mit Adenosin terminiert. Ist ed keine VT und der Patient hat primär erstmal keine Indikation für einen ICD.
Hallo Ilka,
nein, da musst du aufpassen: Es gibt durchaus VTs, die Adenosin-sensibel sein können. Die reine Terminierung einer Tachykardie durch Adenosin beweist nicht den supraventrikulären Ursprung!
Hier gibts es einen guten Überblick zu genau dieser Thematik mit weiteren Quellen am Ende: https://www.aafp.org/afp/2016/0801/p185a.html
Interessanterweise wirkt Adenosin (teilweise) auch bei VT: https://www.ncbi.nlm.nih.gov/pmc/articles/PMC7896475/
Bezüglich „Zeit nehmen“: Bei Vorliegen von Instabilitätskriterien wird’s eh ne Kardioversion und der Algorithmus ist ja auch kein Gesetz, d.h. individuell begründet abweichen bleibt unproblematisch.
Zum Thema eine Info: Der vormals „neue“ Tachykardie-Algorithmus wurde vom ERC zurückgezogen (nach Auskunft des GRC) da sich keinerlei neue Evidenz gezeigt hatte und nicht klar war, warum hier eine potentiell verwirrende Änderung ohne neue Daten eingeführt wurde. In der deutschen Fassung befindet sich schon die neue Version (siehe auch im Artikel oben).
Zur verlinkten Übersichtsarbeit (bzw. die Primärquelle unter https://pubmed.ncbi.nlm.nih.gov/25132104/) würde ich kritisch hinterfragen ob es sinnvoll wäre, eine europaweite Reanimations-Leitlinie aufgrund einer Single-Center Elektrophysiologie-Studie mit deutlich <100 Pat. bei der Adenosin nur eine spezielle Form der ventrikulären Tachykardie terminiert und die keinerlei Korrelation zu Notfallsituationen hat zu ändern.
Hallo, erstmal herzlichen Dank für die Zusammenfassung!
Mich irritiert die Formulierung: „bei V.a. Torsade: 2g Magnesium über 10min“ bisher waren das doch 0,2 g Magnesium oder sind hier eher 2 g Magnesiumsulfat (Heptahydrat) gemeint? Hier in der Pfalz nennt man das vielleicht „Dibbelschisser“ aber euer Blog wird auch von Schülern gelesen 😀
Hallo Winfried!
Vielen Dank für die wichtige Anmerkung!
Die originalen ERC Leitlinien sprechen von „Magnesium 2g“ -> gemeint ist aber, wie du schon geschrieben hast, Magnesiumsulfat. Die Zusammenfassung, die das GRC bisher publiziert hat spricht wechselnd von Magnesium und Magnesiumsulfat. Alles etwas unübersichtlich 😉
Habe es oben im Text auf „Magnesiumsulfat“ ausgebessert, nochmal Danke!
Hallo zusammen!
Die Fachliteratur ist bzgl. Mg-Dosierung verdammt verwirrend!
Um die Verwirrung noch etwas kompletter zu machen:
Könnt Ihr mir zufällig den Unterschied zwischen
„Magnesiumsulfat“ und „Magnesium-Heptahydrat“
erklären?
Mich verwirrt folgende Angabe bei der Beilage von Cormagnesin 400mg (wörtliches Zitat):
1 Ampulle Cormagnesin 400 mg – Ampullen zu 10 ml enthält:
403,8 mg Magnesium entsprechend:
4,095 g Magnesiumsulfat – Heptahydrat bzw. 2000 mg Magnesiumsulfat
bzw. 16,6 mmol Magnesium bzw. 33,2 mval Magnesium
Ich für mich habe nun versucht mir die mmol zu merken:
Torsaden: 8 mmol
Eklampsie: 16 mmol
((Asthma (ultima ratio): 4-8 mmol))
…weiß allerdings aber auch nicht ob ich dann immer richtig liege (zum Glück ist ja die therapeutische Breite nicht ganz so schmal 😉
Danke für Eure Antwort(en)!
Hallo Hannes, du bist über die nächste Stufe der verwirrenden Angaben gestolpert. In einer Cormagnesin 400 Ampulle á 10 ml befinden sich 4095 mg Magnesiumsulfat-Heptahydrat in Wasser gelöst, dies entspricht letztendlich 403,8 mg Magnesium bzw. 2g Magnesiumsulfat.
Magnesiumsulfat-Heptahydrat MgS04 . 7 H2O 246,4 g/mol enthält
Magnesiumsulfat MgS04 120,4 g/mol enthält
Magnesium Mg 24,3 g/mol
Die Molmassenverhältnisse entsprechen den von dir zitierten Herstellerangaben.
8 mmol Magnesium entsprechen rund 200 mg = 5 ml Cormagnesin 400
Ohne Zweifel ist die mmol-Betrachtung die wissenschaftlich beste.
Danke für die Zusammenfassung. Von der deutschsprachigen „Kompaktfassung“ gibt es mittlerweile eine aktualisierte Version mit Fehlerkorrekturen, wollt ihr ggf. den Link anpassen?
Klicke, um auf GRC-Leitlinien-2021-kompakt_v02.pdf zuzugreifen
Danke für die Info, Link ist aktualisiert!
Bei Schock Energie wurde klar von Charles Deakin bestätigt dass die Joul Zahl an sich nicht so wichtig ist sondern auch die Frequenz der Übertragung und somit auch 120 J in vielen Herzstellern wie Zoll ausreichend ist und außerhalb des Herzkatheters oder Herz Op keine Energiesteigerung von über 150 J notwendig ist für biphasische Geräte.
Hi Anna,
danke für den Hinweis. Die Leitlinie geht auf das Thema ein und schreibt „The initial biphasic shock should be no lower than 120 J for RLB waveforms and at least 150 J for BTE waveforms. For pulsed biphasic waveforms, begin at 120-150 J. Ideally, the initial biphasic shock energy should be at least 150 J for all biphasic waveforms in order to simplify energy levels across all defibrillators, particularly because the type of waveform delivered by a defibrillator is not marked.“
-> Daraus ergibt sich für mich relativ klar die Empfehlung primär mit 150J zu beginnen, bei expliziter Kenntnis des eigenen Defibrillators und der Art der biphasischen Defibrillation ggf. auch 120J. Persönliche Anmerkung: Es macht mich auch aus CRM- und Patient:innensicherheitsaspekten wirklich unglücklich, dass hier scheinbar ein Hersteller-spezifisches Vorgehen etabliert, das führt ja auch in anderen Bereichen zu großen Problemen (man denke nur an die bizarren Situation mit unterschiedlichen Namen für ähnliche (oder eben nicht so ähnliche) Beatmungsmodi…
Zum Thema der eskalierenden Stromstärken gibt es auch keine Änderung und diesen Kommentar „In 2020, there remains no evidence to support either a fixed or escalating energy protocol. Both strategies are acceptable; however, if the first shock is not successful and the defibrillator is capable of delivering shocks of higher energy it is reasonable to increase the energy for subsequent shocks.“
-> Daraus ergibt sich, dass man durchaus die Energie erhöhen kann aber beide Strategien denkbar sind. Ganz erklärt sich mir der Unterschied „Schockraum vs. Herkatheter“ nicht – warum sollte in einem der Bereiche eine Eskalation sinnvoller sein als im anderen? Ich wäre da über mehr Informationen sehr dankbar. Hat Prof. Deakin sich dazu geäußert?
Den genauen Unterschied „Schockraum vs. Herzkatheter“ verstehe ich auch nicht direkt. Ich kann mir aber vorstellen, dass Konstellationen wie Pneu, Perikarderguss, Hautemphysem, Lungenemphysem oder große Körpermasse die Stromleitung zum Myokard in relevanter Weise reduzieren. Also Patienten, bei denen wir manchmal eine Niedervoltage des EKG sehen oder die beim transkutanen Pacing deutlich höhere Ströme brauchen um zu übernehmen. Weiß jemand ob das über die Impendanzmessung der Defis schon vollständig kompensiert ist? Wenn nicht würde sich hier eine Patientenspezifische Indikation zur Eskalation bieten.
Danke für die Zusammenfassung!
Unter Punkt „Airwaymanagement“ ist euch glaube ich ein Fehler unterlaufen (2. Absatz):
„… sollte die Herzdruckmassage durchgehend durchgeführt werden (10x pro Minute).“
Hier sind doch sicherlich 100 gemeint und nicht 10, oder? 🙂
LG
Müsste schon korrigiert sein!
Die 10x meinte die Beatmungsfrequenz, war sehr verdreht formuliert 🙂
Krei_ß_saal
Merci, ist korrigiert!
Moin! Super Zusammenfassung, vielen Dank dafür!
Ich glaube im Text hat sich ein kleiner Fehler eingeschlichen bei dem Abschnitt zur moderaten Hyperkaliämie.
„dann 250ml G10% über 5h = 50ml/h bei initial >126mg/dl / 7mmol/l“
Laut Flow-Chart müsste es heißen bei initial < (kleiner) 7mmol/l.
Gut gesehen – du hast völlig Recht! Habe das korrigiert, vielen Dank dafür!