Zum Inhalt springen
Nerdfallmedizin Archiv
Notfallmedizin in der Klinik und auf der Straße
Menü
Videos
NERDfacts + Infografiken
NERDfälle
Über + Mehr
Über uns
Kontakt
Impressum
Datenschutz
Nutzung/Haftung
Vorheriges Bild
Nächstes Bild
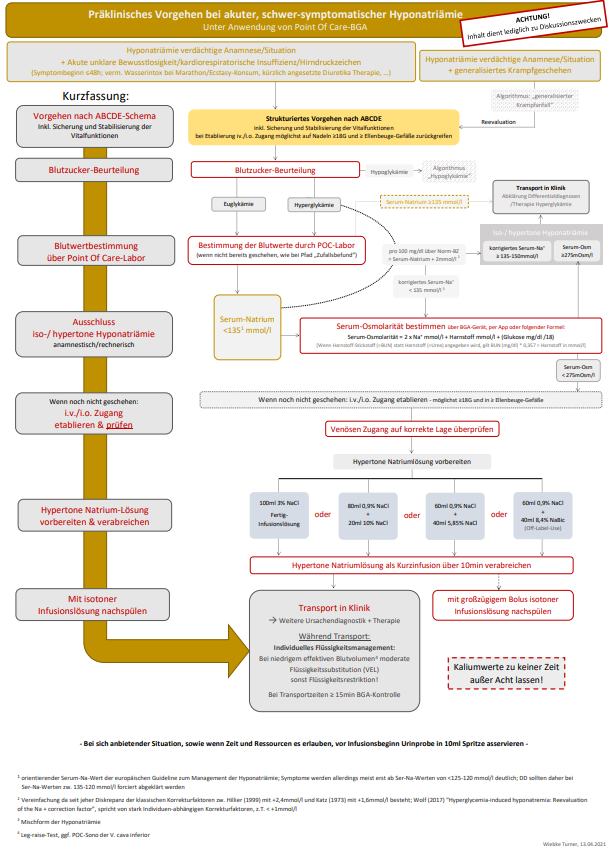
flowchart-hyponatriaemie-1
Kommentar verfassen
Antwort abbrechen
Δ
Beitrags-Navigation
Veröffentlicht in
flowchart-hyponatriaemie-1